Fazemos curadoria de projetos da Web e permitimos que criadores registrem seus próprios
Facilitamos aos pesquisadores a localização de projetos relevantes para ajudar em seus estudos
Ajudamos desenvolvedores a promover seu trabalho por meio de nossa rede
Quer adicionar o seu? Clique abaixo!

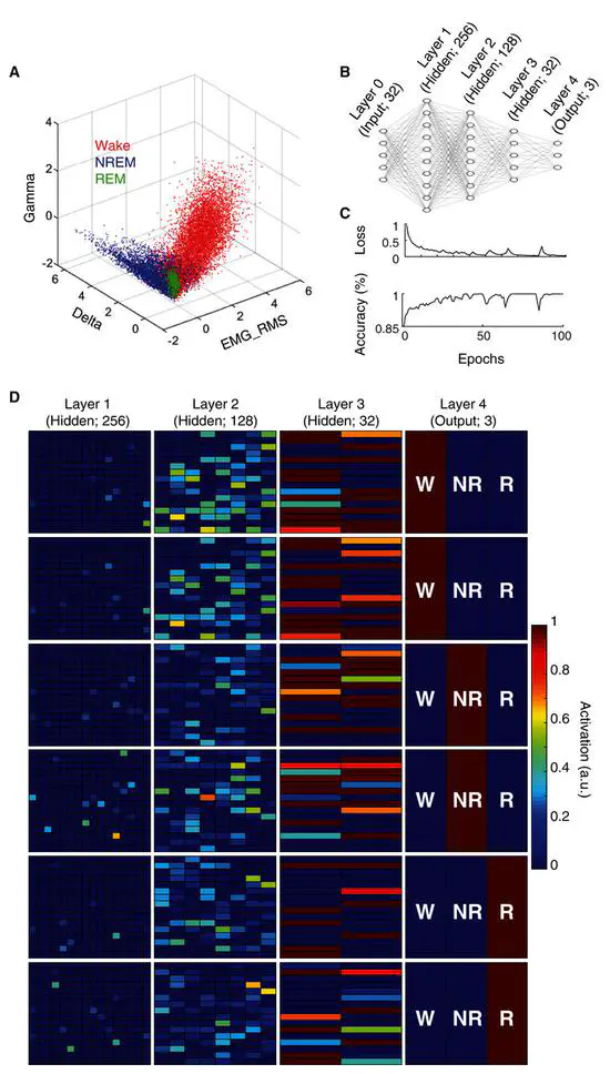
Embora a classificação precisa do estado comportamental seja essencial para muitas aplicações de pesquisa, ela é frequentemente realizada manualmente, o que pode ser tanto tedioso quanto impreciso. Aqui, apresentamos uma nova rede neural artificial que utiliza características eletrofisiológicas para classificar automaticamente o estado comportamental em ratos, com alta acurácia, sensibilidade e especificidade.

ArControl é um sistema de controle de sinais digitais que usa a plataforma Arduino. O ArControl foi desenvolvido para mimetizar uma plataforma de comportamento animal (como uma caixa de Skinner). Nesse contexto, ele pode controlar dispositivos para fornecer estímulos, monitorar respostas comportamentais e registrar dados.

“As entradas das “fibras trepadeiras” que nada mais sao do que axonios que se comunicam nas células de Purkinje, fornecem sinais instrutivos que são essenciais para o aprendizado associativo dependente do cerebelo.

O ACQ4 é uma plataforma baseada em Python para neurofisiologia experimental, desenvolvida no Allen Institute for Brain Science e na Universidade da Carolina do Norte, em Chapel Hill. Inclui suporte para eletrofisiologia por patch-clamp, imagem multifóton, fotoestimulação a laser de varredura e muitas outras técnicas experimentais.

O desenvolvimento e a plasticidade do sistema nervoso envolvem alterações na morfologia celular, o que torna a análise morfológica uma ferramenta valiosa para o estudo do desenvolvimento, da função e das doenças do sistema nervoso.

Autopilot is a Python framework for performing complex, hardware-intensive behavioral experiments with swarms of networked Raspberry Pis. As a tool, it provides researchers with a toolkit of flexible modules to design experiments without rigid programming & API limitations.

Clinica is a software platform for clinical research studies involving patients with neurological and psychiatric diseases and the acquisition of multimodal data (neuroimaging, clinical and cognitive evaluations, genetics…), most often with longitudinal follow-up.

World Wide Series Seminar < youtube U_P2CD746pI > Os AAVs são ferramentas versáteis usadas por neurocientistas para a expressão e manipulação de neurônios. Muitos cientistas se beneficiaram do serviço de preparo de AAVs de alta qualidade e prontos para uso oferecido pela Addgene, um repositório de plasmídeos sem fins lucrativos.

Temos aqui um recurso aberto que consiste de um sistema de mão robótica antropomórfica chamado “HRI Hand”. Nosso sistema de mão robótica foi desenvolvido com o objetivo de desempenhar a função de efetor final do manipulador robótico colaborativo.

Os métodos de pesquisa na biologia moderna exigem a realização de um grande número de experimentos de alta qualidade, o que requer um alto grau de automação. Nossa solução é um hardware de código aberto que permite a geração automática de alto rendimento de grandes quantidades de dados em biologia celular.

“A mosca-da-fruta, ou Drosophila melanogaster, continua sendo um dos organismos modelo mais amplamente utilizados na pesquisa biomédica. Embora escolhida por sua facilidade de manejo, a manutenção de um grande número de estoques de moscas, como é feito por muitos laboratórios, é uma tarefa que demanda muito trabalho.

BonVision is an open-source closed-loop visual environment generator developed by the Saleem Lab and Solomon Lab at the UCL Institute of Behavioural Neuroscience in collaboration with NeuroGEARS. BonVision’s key features include:

BossDB is a volumetric database that lives in the AWS cloud. Hundreds of terabytes of electron microscopy, light microscopy, and x-ray tomography data are available for free download and study.

O 3D Slicer é um software voltado para imagens médicas, ajudando no processamento e visualização tridimensional. Extremamente poderoso e versátil, oferece diversas opções para processamento dessas imagens. É uma ótima ferramenta para renderização volumétrica, registro e segmentação interativa de imagens, alem da possibilidade de executar scripts em Python através de seu próprio interpretador Python.

Bellow is a list of interesting projects related to science and research, that we didn’t have time to curate yet. Feel free to browse through them and make comments and suggestions!

Pulse Pal is an open and inexpensive (~$210) alternative to pulse generators used in neurophysiology research, and is most often used to create precisely timed light trains in optogenetics assays.

A “PCR de 5 dólares” é um projeto de David Ng, que possui um design muito interessante: ao invés de microtubos, esta máquina utiliza tubos de teflon e três elementos de aquecimento diferentes, o que permite uma amplificação de DNA mais barata (afinal, trata-se de um equipamento de PCR funcional por 5 dólares!

Este projeto interessante utiliza lentes de acrílico extraídas de um laser pointer, com o objetivo de se integrar as câmeras de smartphones, aproveitando seu potencial para gerar grandes ampliações! Com esta estratégia, por exemplo, Yoshinok conseguiu observar a plasmólise celular e algumas outras características interessantes!
Realizamos uma série de seminários em que ferramentas e métodos podem ser apresentados por seus desenvolvedores!

World Wide Series Seminar < youtube U_P2CD746pI > Os AAVs são ferramentas versáteis usadas por neurocientistas para a expressão e manipulação de neurônios. Muitos cientistas se beneficiaram do serviço de preparo de AAVs de alta qualidade e prontos para uso oferecido pela Addgene, um repositório de plasmídeos sem fins lucrativos.

Os métodos de pesquisa na biologia moderna exigem a realização de um grande número de experimentos de alta qualidade, o que requer um alto grau de automação. Nossa solução é um hardware de código aberto que permite a geração automática de alto rendimento de grandes quantidades de dados em biologia celular.