An artificial neural network for automated behavioral state classification in rats

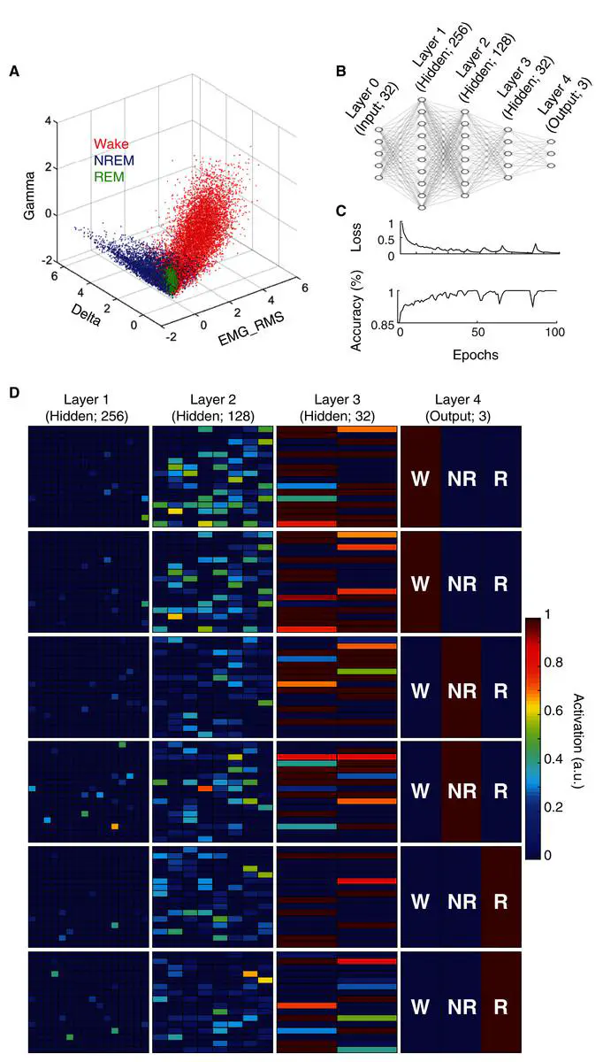
Embora a classificação precisa do estado comportamental seja essencial para muitas aplicações de pesquisa, ela é frequentemente realizada manualmente, o que pode ser tanto tedioso quanto impreciso. Aqui, apresentamos uma nova rede neural artificial que utiliza características eletrofisiológicas para classificar automaticamente o estado comportamental em ratos, com alta acurácia, sensibilidade e especificidade. Como exemplo, parâmetros comumente utilizados por pesquisadores do sono, incluindo espectros de potência dependentes do estado e a atividade de ondas lentas no sono não-REM (homeostática), não apresentaram diferenças significantes quando se utilizou esse classificador automatizado em comparação com a pontuação manual. Opções flexíveis como esta, permitem aos pesquisadores aumentar ainda mais a precisão em avaliacoes manuais de um pequeno conjunto de dados com baixa predição, bem como criar modelos automatizados para múltiplos dias de gravação, reduindo ainda mais o tempo de analise. O algoritmo é totalmente de acesso aberto e foi desenvolvido em R, uma plataforma de software popular e gratuita, a fim de ampliar o acesso a essa ferramenta de pesquisa e proporcionar maior flexibilidade para estudos futuros. Em resumo, desenvolvemos uma abordagem eficiente, eficaz e de fácil implementação para a classificação automatizada do comportamento em ratos.
Project Author(s)
Jacob Ellen; Mike Dash
Project Links
https://github.com/jellen44/AutomaticSleepScoringTool
This post was automatically generated by Anonymous
Esse post foi traduzido por Stephen Keller